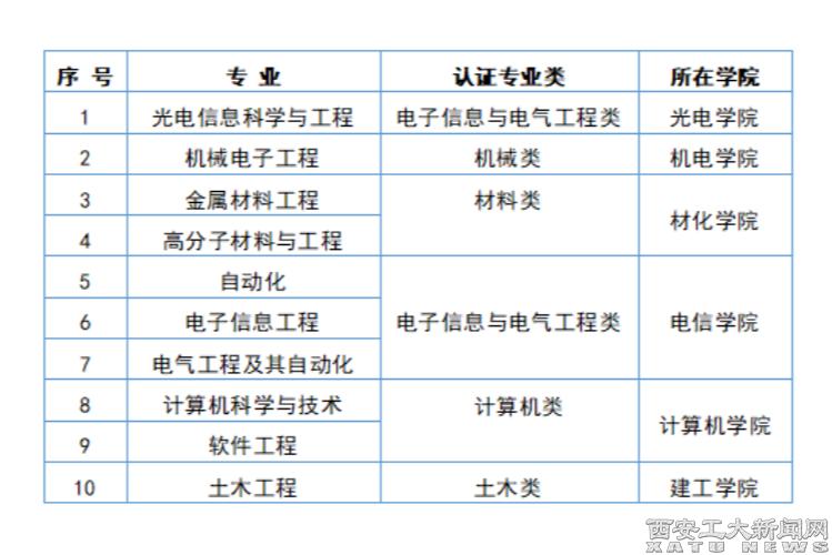
(本网讯)近日,根据中国工程教育专业认证协会《关于受理2025年工程教育认证申请的通知》(工认协〔2026〕4号),我校“光电信息科学与工程”等10个专业认证申请被中国工程教育专业认证协会受理。

近年来,学校以工程教育专业认证为抓手,持续深化专业内涵建设,将“学生中心、产出导向、持续改进”的理念深度融入本科教育教学全过程。目前,已有15个专业通过认证,专业建设取得阶段性成效,在此基础上,学校持续发力,2025年学校组织11个专业参加认证申请,其中10个专业二轮认证申请获得受理,受理率为91%。学校将以评促建,扎实推进OBE理念贯穿到教育教学各环节,不断促进专业建设水平与人才培养质量持续提升。
文:张岩波 审核:郭永春 编辑:杨笑